4月28日,针对前员工张某某网络实名举报黑龙江省黑河市嫩江支公司时任经理孙某某相关问题一事,中国人寿官网发布调查通报。
通报称,张某某反映的部分问题属实。基于调查结果,中国人寿对嫩江支公司时任经理孙某某等8人进行了严肃处理。
来源:中国人寿官网
孙某某相关违规违纪问题部分属实
中国人寿称,通过为期两个月的调查,调查组查阅系统数据、财务凭证、人员档案、会议记录等相关资料99949份,与748人次进行核实。经调查,张某某反映的嫩江支公司时任经理孙某某相关违规违纪问题部分属实。孙某某任期内嫩江支公司在销售年金保险产品时存在与银行储蓄产品进行对比并承诺额外收益的问题;在销售队伍建设和销售管理中存在队伍人力不实、活动管理不严的问题;在销售过程中存在虚列费用、套取佣金的问题。
基于调查结果,中国人寿对相关责任人进行了严肃处理:给予嫩江支公司时任经理孙某某撤职处分;给予黑河分公司时任总经理黄某某撤职处分;并对黑龙江省公司及嫩江支公司6名责任人进行追责处理。
银保监局开出罚单
当天,黑龙江银保监局发布两则行政处罚信息。
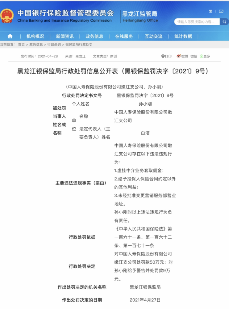
黑龙江银保监局发布的行政处罚信息显示,中国人寿嫩江支公司存在虚挂中介业务套取佣金、给予投保人保险合同约定以外的其他利益、未经批准变更营销服务部营业地址等违法违规行为。孙小刚对以上违法违规行为负有责任。
对中国人寿嫩江支公司处罚款50万元;对孙小刚给予警告并处罚款9万元。
来源:银保监会网站
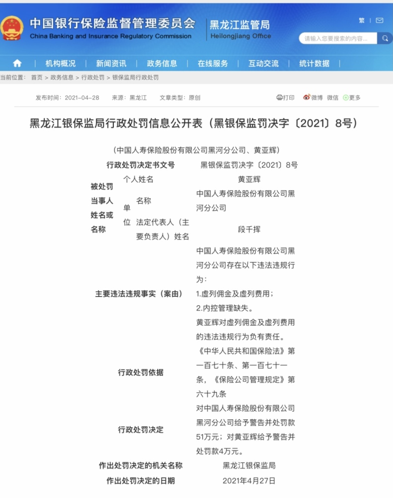
同时,中国人寿黑河分公司存在虚列佣金及虚列费用、内控管理缺失等违法违规行为,黄亚辉对虚列佣金及虚列费用的违法违规行为负有责任。
对中国人寿黑河分公司给予警告并处罚款51万元,对黄亚辉给予警告并处罚款4万元。
来源:银保监会网站
以此为戒 全面排查
2月24日,“员工实名举报中国人寿造假”话题登上微博热搜。这位曾在中国人寿嫩江支公司工作16年的前员工张乃丹称,该支公司总经理孙小刚为完成公司保费任务、套取公司奖金绩效及达成自己的职务晋升等,做出多项违规行为。
图片来源:当事人张乃丹微博
当日晚,中国人寿回应称,“公司高度重视,已成立专门调查组赶赴当地开展全面调查。”
2月26日,银保监会官网发布答记者问,其中,针对备受关注“员工实名举报中国人寿大量造假”的事件,银保监会回应称:事件发生后,银保监会要求黑龙江银保监局第一时间成立专项工作组展开调查。前期,针对举报人反映的问题,黑龙江银保监局黑河分局对中国人寿黑河市嫩江支公司依法进行核查,对已查实的违法违规问题依法作出了行政处罚。
银保监会责成中国人寿总公司深入核查问题线索,全面自查,加大追责问责力度,切实保障消费者和从业人员合法权益。
通过为期两个月的调查,中国人寿今日表示:针对此次嫩江支公司反映出的问题,公司将以此为戒,举一反三,进行全面排查,对各类违纪违规问题一经发现,严肃查处,绝不姑息。公司将继续坚持按照国家法律法规和监管规定开展经营管理活动,秉持“诚实守信、专业高效、客户至上、体验一流”服务理念,切实维护消费者合法权益,持续推进高质量发展。
记者获悉,针对保险行业乱象,银保监会人身险部近期组织各地银保监局和人身保险公司开展人身保险市场乱象治理专项工作。
此次乱象治理将聚焦四大重点:一是销售行为,重点治理销售误导、异化产品、管理失当等行为。二是人员管理,重点治理人员管理弄虚作假、松散失序等行为,包括信息虚假、虚增人力、人员失信、管理松散等。三是数据真实性,重点治理通过虚假承保、虚列费用、虚挂业务、虚挂人头套取资金,账外暗中支付手续费等行为。四是内部控制,重点治理业务控制、财务控制、高管履职、风险管理、内部监督等存在的问题。
此次专项工作于2021年4月至2021年11月进行,分为机构自查自纠和监管现场抽查两个阶段。

